Text size
A
A
English
Japanese
Search
Solutions
Company
Investor Relations
Company
Company
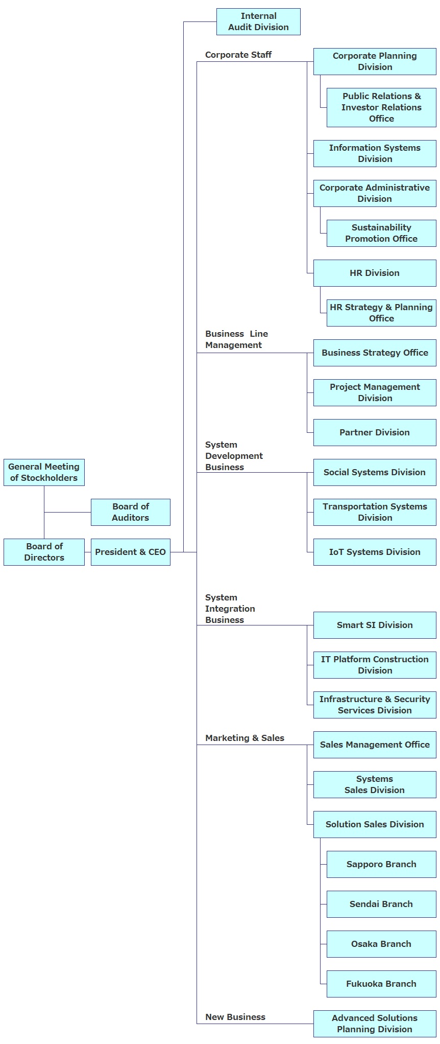
Organization Chart
Organization Chart
(as of April 1, 2025)
Company
Organization Chart